日本色情影片

北理工举办纪念“一二·九”运动90周年歌咏比赛

da876b5cbfe94d72a2cdf712f547a848.png

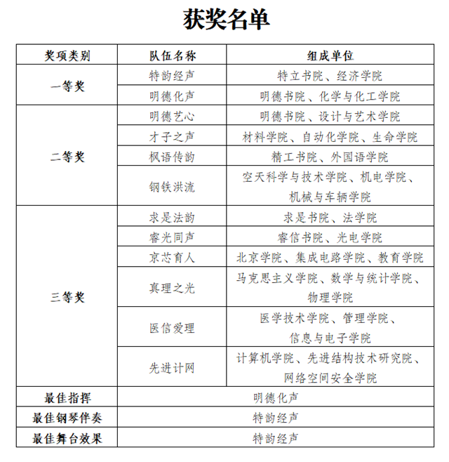
为深入学习贯彻党的二十届四中全会精神,传承“延安根 军工魂 领军人”红色基因,激发全校师生的爱国热情与民族自豪感,12月6日,北京理工大学纪念“一二·九”运动90周年歌咏比赛在良乡校区文博中心大剧场举行,来自29个基层团委的12支代表队的1000余名师生共上“舞台上的大思政课”。校党委副书记杨帆出席活动,学生工作部、校团委、书院党委、学生服务中心负责人,各学院、书院分管学生工作负责人,附属实验中学师生代表参加活动。

112d8dea10f740c7825d51daf78e075b.png

活动以“奋进新征程,建功‘十五五”为主题,围绕“峥嵘岁月民族曙光”“夯基筑业砥砺建设”“改革春潮时代新篇”“同心筑梦担当伟业”四个篇章展开,将音乐赏析、情景表演、主题朗诵、舞蹈叙事有机融入合唱表演,以一台生动的“音乐思政课”,深情回顾党的奋斗历程,讴歌伟大时代精神。活动特别邀请了中央民族大学舞蹈团带来舞蹈《初心》、北京工商大学舞蹈团带来舞蹈《青春之歌》,现场掌声如潮,气氛热烈。

3e1b1d3b00544e85b88c9cf55bdec100.png

为深入学习贯彻党的二十届四中全会精神,北京理工大学学习贯彻党的二十届四中全会精神青年师生宣讲团聘任仪式同时在现场举行。

4b3d84ade30043dd839b3a55d17bad5f.png

奋进新征程,建功“十五五”,当美育与德育同频共振,红色基因浸润人心,蓬勃朝气尽情绽放,师生以嘹亮歌声和深情演绎,将澎湃青春动能注入学校高质量发展新征程。

微信图片_20251209145946.png